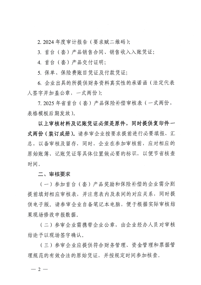
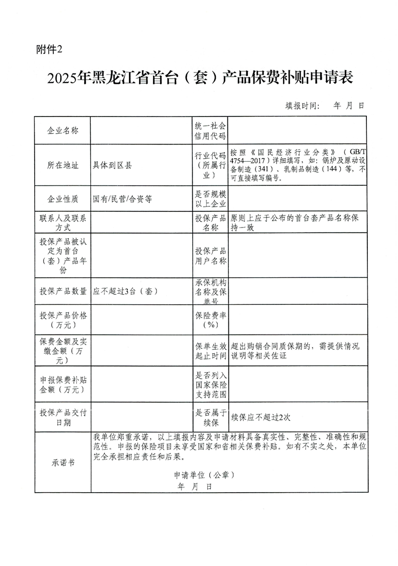
在线申请入会
登录
注册
您好,欢迎进入哈尔滨市服务贸易和服务外包行业协会!
网站首页
关于协会
关于协会
行业研究
示范园区
联系我们
会员风采
资讯中心
行业动态
通知公告
政策法规
宣传视频
申报指南
活动中心
会议通知
展会
人才培养
人才招聘
人才培训
项目发布
发包项目
接包服务
当前位置:
首页
>
资讯中心
>
通知公告
关于开展2025年首台(套)产品奖励及保险补偿政策兑现的通知
来源: 发布时间:2025-09-09
电话:13945054473
邮箱:hassi2017@163.com
微信二维码
小程序码